Conduct Review Process

Conduct Review Process Overview

  • Allegations

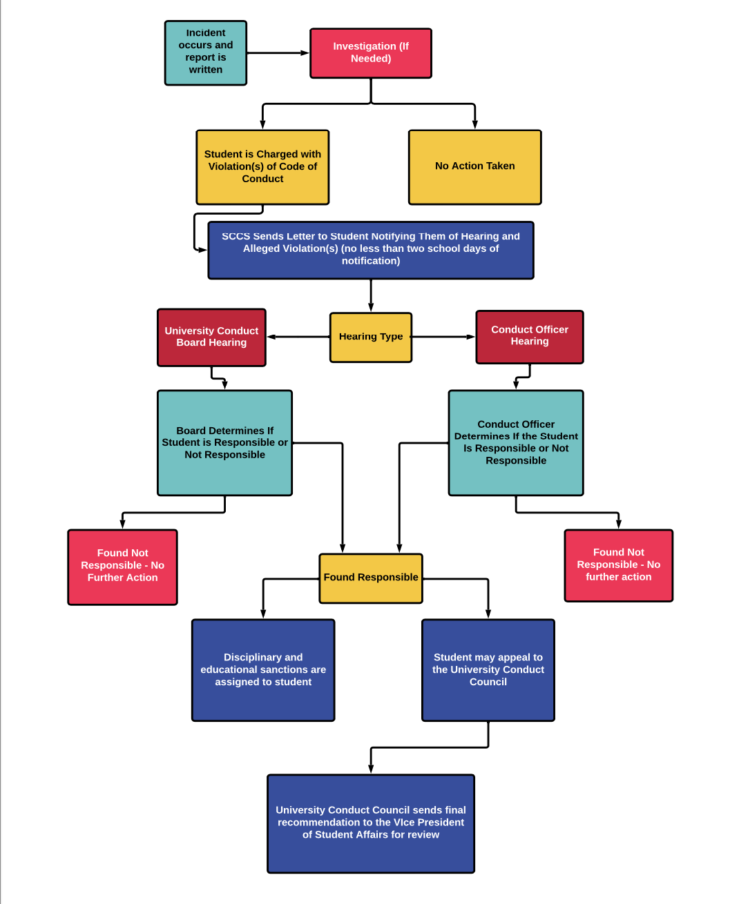
    The Student Conduct and Community Standards Office receives incident reports from various departments within the University, including but not limited to the SMU Police Department, Residence Life & Student Housing, and individual complainants. Each incident report is reviewed to determine whether or not there is sufficient information to warrant an investigation and/or to proceed with the conduct review process.

  • Notifications

    If enough information exists to send a notice of alleged violation, the respondent is formally notified in writing and through his/her SMU email account. The notice shall include the following information: the time, date, and place of the hearing and where further information concerning the incident may be obtained. Notice will be given to the student a minimum of two (2) calendar days (excluding school holidays) prior to the hearing.

  • Hearings

    Conduct Hearings: All offenses are eligible for resolution through a conduct hearing. These hearings are held between a Conduct Officer and the respondent.

    University Conduct Board: A Conduct Officer may assign a case to a University Conduct Board.

  • Case Heard In Absentia

    If the student does not appear for his or her hearing, the hearing will be held in the student's absence. The Conduct Officer or the Conduct Board will review the available information to determine whether or not a violation occurred. If it is determined that a violation occurred, those reviewing the case will decide upon the sanctions that will be imposed. The student will then be notified of the decision via mail (which is sent to the mailing address on file with the University Registrar - my.SMU). The student is responsible for keeping this address current and complying with the assigned sanctions.

  • Sanctions

    The following sanctions may be imposed in any combination or individually and in a manner that fosters a student's self-reflection, learning, and sense of commitment to his or her community: Formal Conduct Warning; Conduct Probation; Deferred Suspension; Suspension; Expulsion; Fine; Restitution; Notification of Parents/National Organizations/Authorizing Body; Cancellation of Housing Contract; Disqualification from Holding Official Student Positions or Participating in University Activities; Disciplinary Violation (DV) Transcript Record; Suspension of Privileges; Educational Sanctions; Drug Testing; Referrals to Other Offices; and other sanctions.

  • Appeals

    A respondent who has been found responsible shall have the right to request an appellate review. Such written request must be received in the Office of Student Conduct & Community Standards no later than five (5) business days from the date the decision was given to the respondent in person. Grounds for appeal are as follows:

    1. Clearly erroneous findings of fact;
    2. Significant procedural irregularities that denied the respondent a fair hearing;
    3. Substantial new relevant evidence not available at the time of the hearing;
    4. Sanction unreasonably harsh.

    The University Conduct Council reviews all cases that are appealed.

 

This is not the official statement of the conduct review processes at SMU. For the most current information, refer to the online version of the SMU Student Handbook. It is every student's responsibility to read and be fully aware of all campus rules and procedures.

Further comments or questions regarding the conduct review process at Southern Methodist University should be directed to the Director of Student Conduct & Community Standards, 214-768-4563 or conduct@smu.edu.

Frequently Asked Questions

The Student Code of Conduct applies to student behavior both on and off the campus of Southern Methodist University (SMU). This includes travel on University-sanctioned trips and other locations where students are representing SMU.

When a student is referred to the Office of Student Conduct & Community Standards, they receive via email a Hearing Notification. This letter will also include the date of the incident and the alleged violation(s).

Preponderance of the Evidence- Is it more likely than not (a 50.01% chance) a violation of policy occurred.

The Conduct Review Process is an educational process and an attorney is not needed or allowed. If your parent, guardian, or friend/support person is attending your hearing and they are an attorney, they cannot act as an attorney at that time.

Yes, your parent can attend your hearing, but you must have already given them access to your disciplinary records or sign a waiver before the meeting.

Conduct Probation, Deferred Suspension, Suspension, and Expulsion. These status' can impact your ability to participate in certain university activities. 

If a student receives a Disciplinary Violation, Honor Violation, or is suspended or expelled it will be noted on their transcript.

It depends. If a student is found responsible for violating the Alcohol policy and is under the age of 21, a letter will be sent to their parents informing them a violation occurred. If a student is found responsible for violating the Drugs and Paraphernalia policy, a letter will be sent to their parents regardless of the students age.

Once a student has completed all overdue sanctions the office will remove the hold from the student's account.

Students have five (5) days to appeal a decision from the Office of Student Conduct and Community Standards.

Student Conduct Sanctions

Part of our mission is to promote community, scholarship, and civility. One way we do this is by assigning sanctions to students who violate the Student Code of Conduct, Honor Code, or other University policies. The purpose of our sanctions are to 1) further a student's development and enable them to become a positive contributor to the community; 2) discourage a student's inappropriate behavior from reoccurring in the future; and 3) to ensure a healthy and safe campus community.

The purpose of this page is to provide students with a brief overview of our educational sanctions. It also provides direct access to selected sanctions if a student no longer has access to their Outcome Letter.

Call For Help Program: Good Samaritan / Medical Amnesty Policy

Student welfare is a primary concern at SMU. Everyone is responsible for creating a healthy community whose members care for one another. One demonstration of caring involves seeking medical assistance for fellow students when lives may be in danger due to alcohol and/or other drug intoxication. To seek medical assistance, please call 911.

Students who seek medical assistance for themselves (Medical Amnesty) or another student (Good Samaritan) due to intoxication of alcohol and/or other drugs will not normally be subject to the SMU conduct review process, except when it has been determined that another violation of University policy has occurred (for example: destruction of University property; fire safety violation; physical harm to another person, etc.).